彩金网
彩金网-注册送彩金的平台
当前位置:
彩金网
->
边督边改
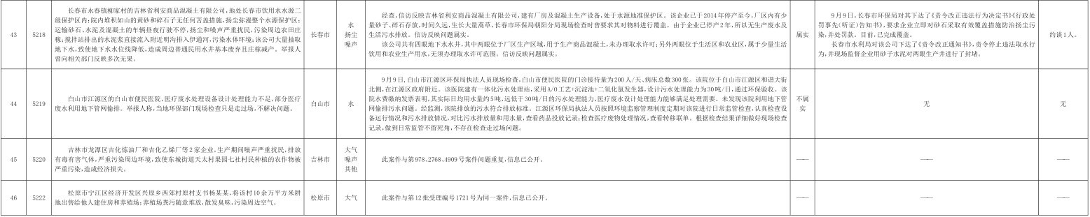
吉林省群众信访举报转办和边督边改公开情况一览表
发布时间:2017-09-19
作者:
字体大小:[
大
中
小
]
( 来源 :
吉林日报 )
吉林省群众信访举报转办和边督边改公开情况一览表(1).pdf
吉林省群众信访举报转办和边督边改公开情况一览表(2).pdf
吉林省群众信访举报转办和边督边改公开情况一览表(3).pdf
吉林省群众信访举报转办和边督边改公开情况一览表(4).pdf
吉林省群众信访举报转办和边督边改公开情况一览表(5).pdf
吉林省群众信访举报转办和边督边改公开情况一览表(6).pdf
吉林省群众信访举报转办和边督边改公开情况一览表(7).pdf
吉林省群众信访举报转办和边督边改公开情况一览表(8).pdf
版权所有:吉林省人民政府 主办单位:吉林省人民政府办公厅 地址:长春市经济开发区浦东路813号
网站标识码:2200000010 邮编:130033 Email:caijinhub.com
吉ICP备2022007971号-1
吉公网安备 22000002000023号